导入数据...
我院安全工程专业学生在四川省大学生国际标准化奥林匹克竞赛暨全国大学生标准化奥林匹克竞赛(西南区域赛)中喜获佳绩
时间:2025-11-11 00:00:00   来源:四川师范大学安全工程实验教学中心   查看:157

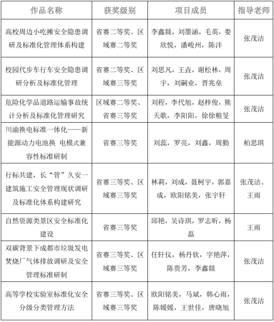
 2025年9月272025年四川省大学生国际标准化奥林匹克竞赛暨全国大学生标准化奥林匹克竞赛西南区域赛在宜宾学院圆满落幕。经过专家严格评审,由我院安全工程系张茂洁副教授、王雨副教授带队参赛的队伍在现场决赛中表现优异,共荣获省级二等奖2项、三等奖6项,区域赛二等奖2项、三等奖4项。四川师范大学荣获“优秀组织奖”。

 本届大赛由四川省教育厅、中国标准化协会、中国计量大学、全国标准化大学联盟等单位联合主办,宜宾学院承办。竞赛历时五个月,吸引了297支项目团队、1500余名学生参与。我院学生依托扎实的专业基础,积极备赛。各参赛团队紧扣竞赛核心要求,深入开展调研,严谨撰写调研报告、构建标准体系、编制标准文本,展现出良好的专业素养与实践能力。

 

 

 此次竞赛成绩是我院持续深化教学改革、推进实践育人成果的集中体现,也充分展示了教师专业引领与学生学科素养的双向赋能成效,进一步增强了人才培养的针对性和实效性。

 学院始终坚持“以赛促学、以赛促教、以赛促改”的育人理念,将学科竞赛作为推动应用型人才培养的重要途径,践行“竞赛夯实基础、竞赛锤炼技能、竞赛点燃创意、竞赛赋能成长”的教育思路,致力于为社会输送更多专业扎实、勇于创新的高素质复合型人才。

获奖名单

 

图文、撰稿|李鑫燚

初审|张茂洁

复审|林

终审|梁横江

编辑:四川师范大学安全工程实验教学中心